- 基本信息
-
招生考试信息
-
1招生章程及特殊类型招生办法及分批次、分科类招生计划
- (1)招生章程
- (2)特殊类型招生办法
- (3)分批次、分科类招生计划
- 2保送、自主选拔录取、高水平运动员和艺术特长生招生等特殊类型招生入选考生资格及测试结果
-
3考生个人录取信息查询渠道和办法及分批次、分科类录取人数和录取最低分
- (1)考生个人录取信息查询渠道和办法
- (2)分批次录取人数
- (3)分科类录取人数
- (4)录取最低分
-
4招生咨询及考生申诉渠道及新生复查期间有关举报、调查及处理结果
- (1)招生咨询
- (2)考生申诉渠道
- (3)新生复查期间有关举报情况
- (4)有关举报的调查及处理结果
-
5研究生招生简章、招生专业目录、复试录取办法及各院(系、所)或学科、专业招收研究生人数
- (1)研究生招生简章
- (2)招生专业目录
- (3)复试录取办法
- (4)各院(系、所)或学科、专业招收研究生人数
-
6参加研究生复试的考生成绩
- (1)参加研究生复试的考生成绩
-
7拟录取研究生名单
- (1)拟录取研究生名单
- 8研究生招生咨询及申诉渠道
-
1招生章程及特殊类型招生办法及分批次、分科类招生计划
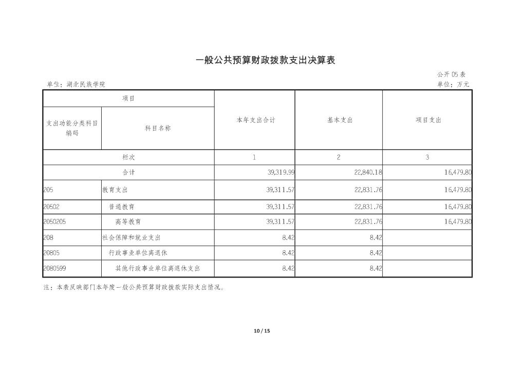
- 财务、资产及收费信息
- 人事师资信息
-
教学质量信息
-
1本科生占全日制在校生总数的比例、教师数量及结构
- (1)本科生占全日制在校生总数的比例
- (2)教师数量及结构
- 2专业设置、当年新增专业、停招专业名单
-
3全校开设课程总门数、实践教学学分占总学分比例、选修课学分占总学分比例
- (1)全校开设课程总门数
- (2)实践教学学分占总学分比例
- (3)选修课学分占总学分比例
- 4主讲本科课程的教授占教授总数的比例、教授授本科课程占课程总门次数的比例
- 5促进毕业生就业的政策措施和指导服务
-
6毕业生的规模及总体介绍
- (1)毕业生的规模及总体介绍
- 7高校毕业生就业质量年度报告
-
8艺术教育发展年度报告
- (1)艺术教育发展年度报告
-
9本科教学质量报告
- (1)本科教学质量报告
-
10研究生教育质量年度报告
- (1)研究生教育质量年度报告
-
1本科生占全日制在校生总数的比例、教师数量及结构
-
学生管理服务信息
-
1学籍管理办法
- (1)学籍管理办法
-
2学生奖学金、助学金、学费减免、助学贷款、勤工俭学的申请与管理规定
- (1)学生奖学金申请与管理规定
- (2)助学金申请与管理规定
- (3)学费减免申请与管理规定
- (4)助学贷款申请与管理规定
- (5)勤工俭学的申请与管理规定
- 3学生奖励处罚办法
-
4学生申诉办法
- (1)学生申诉办法
-
1学籍管理办法
-
学风建设信息
-
1学风建设机构
- (1)学风建设机构
-
2学术规范制度
- (1)学术规范制度
-
3学术不端行为查处机制
- (1)学术不端行为查处机制
-
1学风建设机构
- 学位、学科信息
- 对外交流与合作信息
- 其他





















