|学院公告

您现在的位置

  |   网站首页

>

  |   正文

>

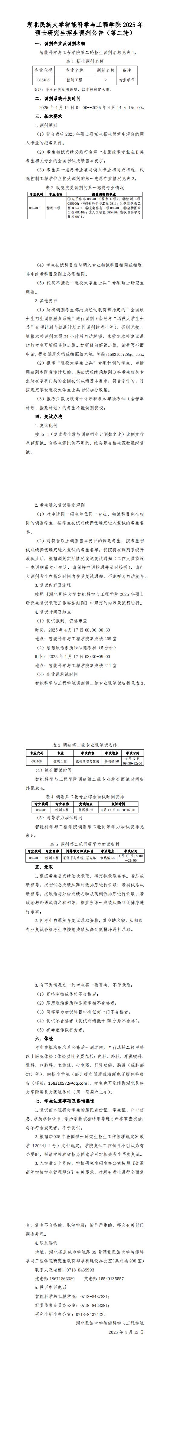
365电子娱乐官方网站智能科学与工程学院2025年硕士研究生招生调剂公告(第二轮)

发布时间:2025-04-13  点击量:  来源:智能科学与工程学院  作者:学科办

【字体:

 大 

 中 

 小 

  打印