学校首页 设为首页 加入收藏

通知公告
当前位置>
网站首页>
正文>

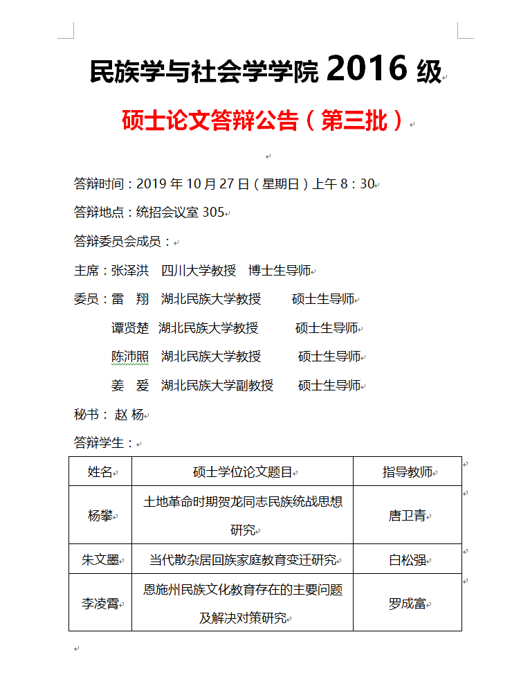
民族学与社会学学院2016级硕士论文答辩公告(第三批)

    时间:2019-10-25  作者:  来源:  点击:

copyright ©2024 365电子娱乐官方网站民族学与社会学学院 版权所有 地址:湖北省恩施市学院路39号(445000) 电话:0718-8298329 鄂ICP备05003316 | 恩公网安备42280002000464号