365电子娱乐官方网站
经济与管理学院
School of Economics and Management
学校首页
|
设为首页
|
加入收藏
网站首页
学院概况
学院简介
现任领导
机构设置
学院资讯
学院新闻
通知公告
经管风采
党群工作
党建工作
群团工作
师资队伍
学院教工
教学组织
导师队伍
学科建设
学科介绍
学科平台
学科团队
学科动态
本科教育
本科专业
教学改革
实践教学
双创教育
制度规范
相关下载
研究生教育
硕导队伍
研究生专业
培养管理
制度规范
相关下载
招生就业
招生工作
就业工作
学生工作
学工团队
档案查询
学生奖助
相关下载
校友工作
校友名录
校友风采
校友活动
MPAcc教育中心
ACCA项目
项目介绍
招生信息
工作动态
常见问题解答
学院资讯
|通知公告
|
网站首页
>
|
学院资讯
>
|
通知公告
>
|
正文
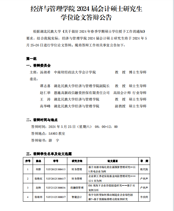
经济与管理学院2024届会计硕士研究生学位论文答辩公告
2024-05-22 11:23:45
来源:
点击:
【字体:
大
中
小
】
打印
【打印本页】
【我要纠错】
【关闭窗口】
上一篇
: 关于365电子娱乐官方网站一届党委第二轮巡察工作第一巡察组进驻经济与管理学院的情况通报
下一篇
: 经济与管理学院2024届中国少数民族经济硕士研究生学位论文答辩公告